Equipment
B. System Diagram
Diagram 1
NOTE: PoE switch can be replaced with PoE injector if you have only 1 camera.
From PoE switch, the camera sensors only use port 1 to 4.
Port 5 is only for the modem/router, because port 5 has no Power over Ethernet (PoE).
Diagram 2
For certain outlets, the Switch will be installed inside the store room nearby the CCTV NVR.
The Internet from the Switch will be connected to the PoE Switch then to Modem/Router.
C. Troubleshoot

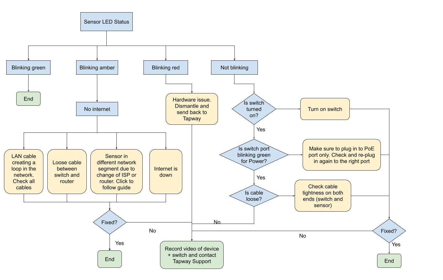
1. Check LED status of the camera/sensor
Make sure the LED is blinking green.
If it's blinking amber/orange, means there is no internet.
If it's blinking red, means there is hardware issue
If possible, staff need to record a video of that sensor and send it to Tapway.
2. Check on the status of the PoE switch:
- Is the PoE Switch power on?
- Is the power adapter cable loose?
- Is the network cable connected correctly?
- Is any of the cable loose?
3. Check the connection of the system as shown in Diagram 1 or Diagram 2. Make sure it is correct.
4. If the PoE LED is not showing lights at all, there are only two possibilities
The PoE switch has no power supply.
Make sure the power cables are connected correctly according to the diagram.
Make sure no loose cables.


D. Tapway Call Center/Support.
Was this article helpful?
That’s Great!
Thank you for your feedback
Sorry! We couldn't be helpful
Thank you for your feedback
Feedback sent
We appreciate your effort and will try to fix the article






